Rangkaian Charger Aki Tanpa Trafo

Jan 27, 2021

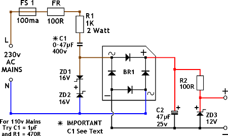
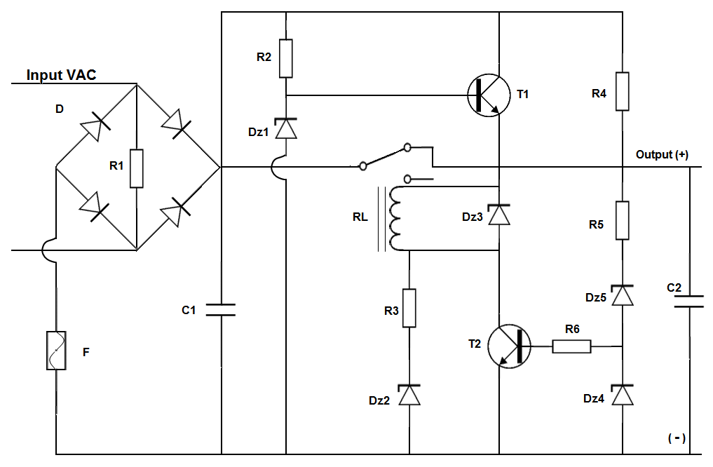
Ini Dia Solusi Alternatif Cara Membuat Cas Aki Tanpa Trafo Cas ~ 220volt AC ke 12volt Dc ~ Tanpa Trafo. - YouTube SOLUSI BATTERY: Cara Buat Charger Aki Motor dan Mobil Changing Voltage 220 VAC to 24 VDC Without Transformer MEMBUAT INVERTER MINI/JOULE THIEF MENGGUNAKAN TRAFO CAS HP METODE … Pengisi Aki Sederhana | Sandi Elektronik Power Supply 12 Volt Tanpa Trafo (AC MATIC) - Eyuana.Com Membuat Power Supply Hemat 12v Tanpa Trafo (Transformerless), tapi … Membuat Charger Aki dengan Tegangan Bertingkat Skema adaptor 5 Volt tanpa Trafo. Kit Charger Aki 12 Volt Otomatis Auto On-Off - WWW.USAHAHOBI.COM Adaptor/Charger tanpa trafo,apakah Aman??? Karya ROSLIN TEHNIK … Skema Rangkaian Charger Aki 12V Otomatis Terputus Ketika Penuh Membuat sendiri charger aki | Jalu Wirawan’s Blog Membuat Power Supply 12v Tanpa Trafo Fungsi Kapasitor Pada Rangkaian Listrik dan Elektronika | Panduan … Wiring Diagram Charger Aki Otomatis FULL HD Version Aki Otomatis … Charger Aki Otomatis Membuat Charger Aki Manual | Elektronika Spot Merakit 55 LED Listrik 220VAC Tanpa Trafo - CaraTekno Charger Voltage Stabilization By Cut Off Relay Cara membuat cas aki tanpa trafo - YouTube Membuat Power Supply Hemat 12v Tanpa Trafo (Transformerless), tapi … Rangkaian Charger Aki Mobil » Skemaku.com Wiring Diagram Charger Aki Otomatis FULL HD Version Aki Otomatis … OutBox Project: 12V BATTERY STANDBY CHARGER Cas Aki Otomatic Charger Aki Otomatis Reparasi charger Lampu emergency LED | guruKATRO Membuat Power Supply Simple, Adjustable, dan Reliable | Rosyid … Cara Membuat Charger Sederhana Baterai 3 Volt, Tanpa Menggunakan … Kit / modul control charger aki otomatis | Shopee Indonesia Cara Buat Charger Aki Motor Dan Mobil Cara Membuat Charger Aki Motor Sendiri | Baca Dulu Kumpulan skema elektronika untuk hoby Cara Membuat Charger Aki Motor Menggunakan Trafo 5A - Bahar Electronic Gambar Rangkaian Sederhana Charger Aki Mobil dan Motor – OtomoTrip Laptop Charger To Recharge Vehicle Battery Cara Membuat Charger Aki Motor Menggunakan Trafo 5A - Bahar Electronic Gambar Rangkaian Sederhana Charger Aki Mobil dan Motor – OtomoTrip 50ribu cukup buat charger aki tanpa trafo - YouTube Tips on How to Make a simple battery charger for motorcycles with … June 2017 - Ilmu Listrik dan Elektronik service Center Rangkaian Power Supply Tanpa Trafo Cara membuat Charger Aki Otomatis untuk Aki Kering & Basah - CaraTekno Kit Charger Aki Accu 12V Dan 24V Otomatis | Shopee Indonesia Membuat Power Supply Trafo Step Down dan Power Supply Switching Charger Aki Digital CHARGERINO BASIC - Cara Membuat Rangkaian … Skema Charger/Cas Aki Sederhana | Cara Membuat Charger Aki Sendiri … Cara Membuat Charger Aki Motor Menggunakan Trafo 5A - Bahar Electronic Cara Membuat Charger Aki 6 Volt Tanpa Trafo - Membuat Itu Jual Kit Charger Aki Otomatis dengan Relay Pemutus Arus di Lapak … Cara membuat cas Aki motor mobil pakai trafo CT dan dioda kiprok … Skema Cara Membuat Charger Baterai 6-12V Otomatis(Auto Cut Off) William Lansberry (doones) - Profile | Pinterest Jual Rangkaian Charger Aki Otomatis Termurah – kasi paytren Belajar Cara Menggunakan Charger Aki Otomatis & Rangkaianya Skema rangkaian inverter sederhana merubah DC ke AC sendiri … Membuat Cherger Aki Motor Super Sederhana - CaraTekno Gambar Rangkaian Sederhana Charger Aki Mobil dan Motor – OtomoTrip CHARGER AKI OTOMATIS pesanan agan andy admin aslimalang.wordpress … Cara Membuat Charger Baterai HP/Accu Sederhana - Masputz.com Cara Buat Charger Aki Motor Dan Mobil - [PDF Document] Cara membuat power supply Tanpa trafo - YouTube Cara Mudah Membuat Charger Aki Otomatis Untuk Aki Kering dan Basah Skema Cara Membuat Charger Baterai 6-12V Otomatis(Auto Cut Off) Belajar Cara membuat Cas Aki CHARGER AKI OTOMATIS pesanan agan andy admin aslimalang.wordpress … Skema Charger Aki Otomatis 12 V - Cara Membuat Rangkaian Elektronika Laptop Charger To Recharge Vehicle Battery SOLUSI BATTERY: Cara Buat Charger Aki Motor dan Mobil Membuat sendiri charger aki | Jalu Wirawan’s Blog Cara mudah membuat cas aki sederhana dan simpel gambar pcb cas aki otomatis - SHEMS Cara membuat Charger Aki Otomatis untuk Aki Kering & Basah - CaraTekno Wiring Diagram Charger Aki Otomatis FULL HD Version Aki Otomatis … Cara Mudah Membuat Charger Aki Otomatis Untuk Aki Kering dan Basah Rangkaian pengisi baterai hp cepat penuh (fast charging) | Gambar … Cara Membuat Charger Sederhana Baterai 3 Volt, Tanpa Menggunakan … AUTOMAC: AUTOMAC CHARGER AKI / ACCU OTOMATIS & CANGGIH kenapa 240 v bukan 220 v pada cas aki sederhana ? by BELAJAR … CHARGER AKI OTOMATIS pesanan agan andy admin aslimalang.wordpress … Cara Buat Charger Aki Motor Dan Mobil Charger Otomatis Baterai 3.7 volt Tanpa Trafo - YouTube Jual Kit Inverter Pengubah Tegangan Aki 12/24 Volt DC menjadi 220 … Isnan Nabawi: Rangkaian Charger Aki Otomatis Murah Sederhana SOLUSI BATTERY - [PDF Document] Rangkaian Power Supply 24 VDC 3 Ampere | Elektronika Bersama Cara membuat adaptor, power supply, charger handphone (gadget … Skema Rangkaian Charger Aki 12V Otomatis Terputus Ketika Penuh Inverter Pure Sine Wave DIY - Posts | Facebook Rangkaian Power Supply 30V 1A tanpa Transformator - CaraTekno Power Suplai, Battery Charger, Dengan Trafo Belajar Cara Menggunakan Charger Aki Otomatis & Rangkaianya Cara Mudah Membuat Adaptor Step Down 9V, 12v, XXv sederhana … Switching Mode Power Supply 10A 20-50V DC CT - Electronic Circuit … Skema Adaptor 5 Ampere 12 volt Menggunakan Trafo CT & Non CT … membuat catu daya 12V tanpa trafo - Blog Berbagi Jual Kit Charger aki otomatis 24V OpXz14194 - Kota Pontianak … CHARGER HP UNTUK CAS AKI by DIMAS ALFARUQ

The Expendables 2 Sub Indo

First Crack Coffee Academy